Página 1 de 1
Continental Eletric CETV34614 +B muy alto
Publicado: Mar Feb 25, 2014 10:16 pm
por osbalfue
alguien podra comentarme con cuanto voltaje trabaja esta fuente en b+ porque tiene ahora 151 vl y lo encuentro mucho y si fuera posible como bajar esa tension...
Re: Continental Eletric CETV34614 +B muy alto
Publicado: Mié Feb 26, 2014 7:52 pm
por Diego Merlo
Creo que se trata de un chasis ptfm05-1,por favor corroborar,de no serlo indicar principales componentes ,para localizar dicho chasis!!gracias!!De serlo adjunto diagrama!!
Bajar archivo
Esa fuente trabaja con +135v
Re: Continental Eletric CETV34614 +B muy alto
Publicado: Jue Feb 27, 2014 5:03 pm
por osbalfue
Diego Merlo escribió:Creo que se trata de un chasis ptfm05-1,por favor corroborar,de no serlo indicar principales componentes ,para localizar dicho chasis!!gracias!!De serlo adjunto diagrama!!
Bajar archivo
Esa fuente trabaja con +135v
si es el mismo chasis que nombraste,t tiene un jungla tb1231cn,el problema que tengo es que no puedo bajar diagramas,mi pc creo anda mal,habra alguna forma de bajar a 135v desde ya gracias.
Re: Continental Eletric CETV34614 +B muy alto
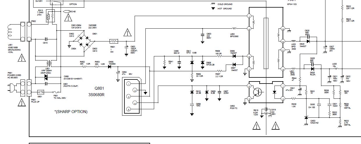
Publicado: Jue Feb 27, 2014 5:12 pm
por David
Te paso la fuente sola:
(click en la imagen para ampliar)

- fte.JPG (92.36 KiB) Visto 4226 veces
Revisa: D810, C808, D809, C807 y el opto PC817
Re: Continental Eletric CETV34614 +B muy alto
Publicado: Vie Feb 28, 2014 7:00 pm
por osbalfue
David escribió:Te paso la fuente sola:
(click en la imagen para ampliar)
fte.JPG
Revisa: D810, C808, D809, C807 y el opto PC817
revise cada uno de los componentes de la fuente incluso los cambie,pero sigue igual con 151v coloque la lampara del trs horiz colector y masa y la luz parpadea,y no tengo voltaje de los 9 v me quema el 7809a alta tension hay,que podria ver mas,podra ser el flay bat malo