Bluesky B2102 Chasis 16A No enciende

Angor994
Principiante
Principiante
Mensajes: 1
Registrado: Jue Feb 23, 2017 2:47 pm

Bluesky B2102 Chasis 16A No enciende

Mensaje por Angor994 » Mié Abr 11, 2018 8:36 pm

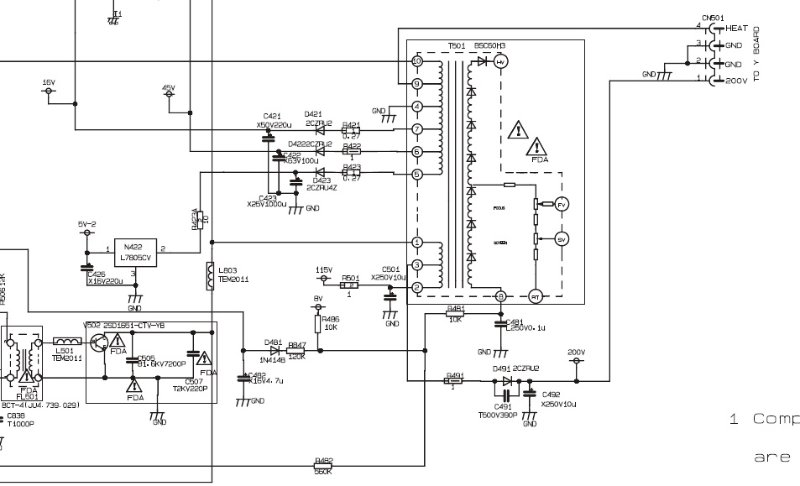
Buenas colegas, quisiera que me ayuden con una reparación, en el taller tengo una TV bluesky b2102 (Chasis 16A) que llegó sin funcionar, reemplace la R802 (2.2ohm 10W) que estaba abierta y el STR 5653 que estaba em corto, luego obtuve los voltajes del secundarios de la fuente (12v/5v/3.3V/8V/115V+B). Pero no estoy obtienendo correctamente los voltajes que debe de emitir el Flyback (45V/16V/5V/200V), en donde debe de haber los 200V sólo tengo 118V pero el resto no estan presentes. Lo mas raro de todo es que al darle al botón de power la TV hace el chirrido/silvido característico de que está encendida, pero en la pantalla no tengo imagen y tampoco hay sonido en las bocinas (pero sí se escucha que estám funcionando, es decir, al darle al power se activan las bocinas pero no suenan porque no hay entrada de audio en el amplificador).
Qusiera que me den su opinió u orienten ante ésta falla. Desde ya muchas gracias.
PD: Ajunto fotos de la zona del diagrama.-
Adjuntos
CH-16A Diagrama fuente 3.jpg
CH-16A Diagrama fuente 2.jpg
CH-16A Diagrama fuente 2.jpg (31.14 KiB) Visto 1793 veces

Responder