Bgh 2415d Mosfet Quemado
Bgh 2415d Mosfet Quemado
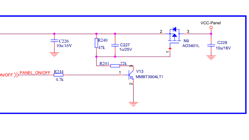
Buenas, tengo en placa main un Mosfet en serigrafía N9 su número AO3401L de canal P, de hecho aquí conseguir difícil, algo como para reemplazar que físicamente no sea superficie de hecho tampoco se consigue, alguno que tenga cápsula algo común tipo un bc, gracias
Re: Bgh 2415d Mosfet Quemado
Buena, disculpe este lleva
Placa: RSAG7.820.6399/ROH
Placa: RSAG7.820.6399/ROH
