Fuente de alimentación variable
Fuente de alimentación variable
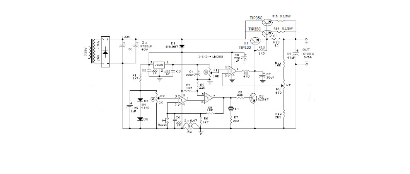
Hola buenas tardes . Primero que nada feliz año nuevo para todos. Mi nombre es Gustavo y soy nuevo en este gran foro, no se si este tema realmente tiene que ir aquí. Bueno les quería pedir ayuda con una fuente de alimentación variable que arme la cual dejo el diagrama de circuito. Funciona bien excepto por un problema... El transformador es de unos 7 amperios pero no entiendo porque cuando pongo una carga asi sea de 200ma por ejemplo si esta en 12v apenas pongo la carga cae por lo menos 2 voltios... osea de 12v cae a unos 10 tan solo con 200ma y así cuando voy aumentando la carga ya en 1A cae de 12v a 8v..desde ya muchas gracias y perdón por ser tan largo
