Página 1 de 1
Fuente Fair C-630 Solicito diagrama
Publicado: Lun Nov 18, 2013 1:18 am
por albertoaas
Fuente de tension variable hasta 15volts. 30Amp
hola! nesecitaria diagrama ò los datos de los circuitos integrados de la fuente marca FAIR
industria argentina Modelo C-630 SCV por venir los c.i. borrados por el fabricante valla uno
a saber el motivo, (sera para que disipe mejor el calor?) se me descompuso dicha fuente y
es posible sean dichos circuitos integrados, a aclaro que dicha fuente es de tension variable
de 0 a 15 vol y admite hasta 30Amp.- lo solicito aqui por ser muy usada en equipos de
radiocomunicaciones. y muy util en taller de reparaciones electronica, desde ya gracias por su ayuda......alberto
Re: Fuente Fair C-630 Solicito diagrama
Publicado: Lun Nov 18, 2013 11:05 am
por rubenmas
Hola, me paso lo que a vos en otos equipos y abecés se puede sacar el CI por las conexiones en el manual ECG hay muchos croquis de integrados y en algunos es típico el mas B entradas o salidas es cuestión de paciencia y ver que va en cada patita , abecés sale bien otras " bueno el no ya esta vamos por el si" no podes mostrar alguna foto . ..Ruben…
Re: Fuente Fair C-630 Solicito diagrama
Publicado: Lun Nov 18, 2013 11:57 am
por Fernando Giachero
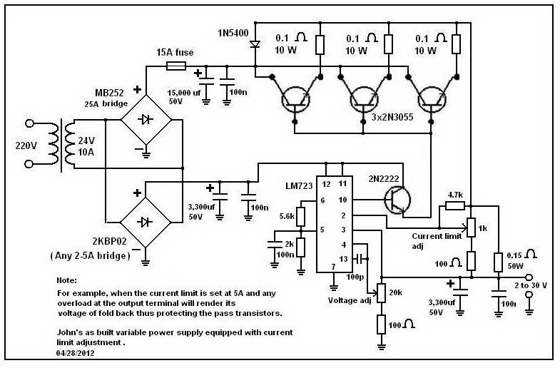
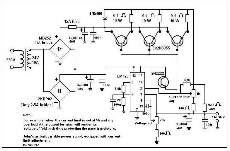
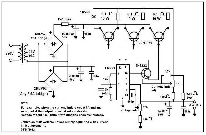
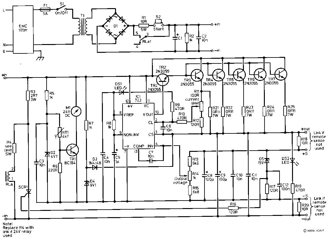
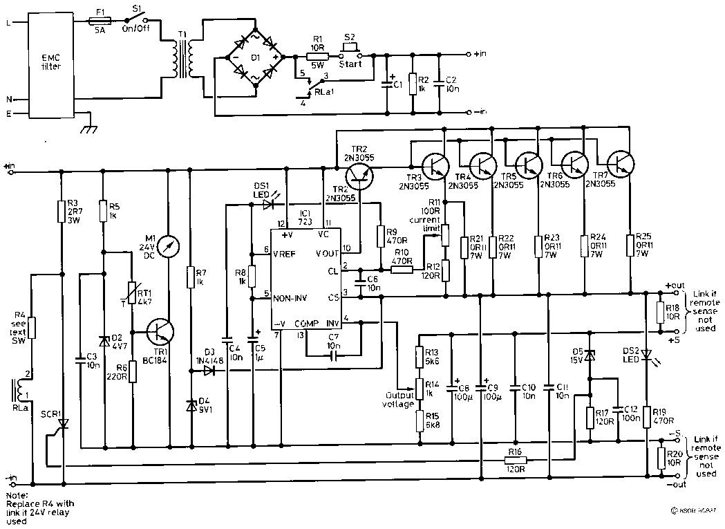
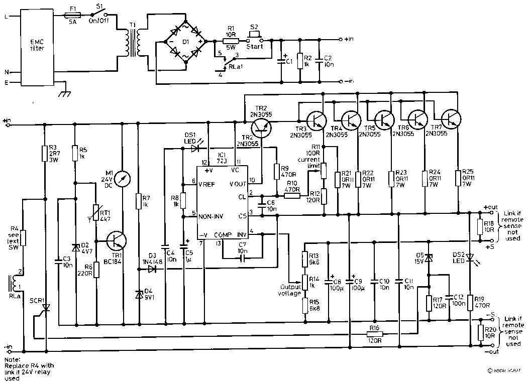
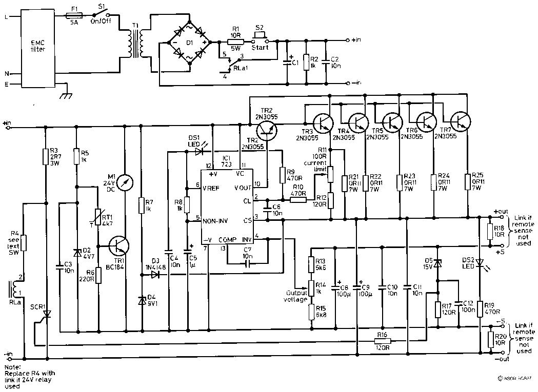
Datos extraídos de la Web.
La fuente Fair C-630 utiliza un integrado LM723
Fijáte si este diagrama corresponde:

- Fuente 15A.jpg (67.34 KiB) Visto 20252 veces
Re: Fuente Fair C-630 Solicito diagrama
Publicado: Lun Nov 18, 2013 3:36 pm
por rubenmas
Hola muy bueno los felicito

....Ruben
Re: Fuente Fair C-630 Solicito diagrama
Publicado: Lun Nov 25, 2013 1:17 pm
por albertoaas
Hola! Fernando, gracias por tu colaboracion, y Rubenmas gracias por tu comentario, bueno Fernando te dire que me ayudastes muchisimo con tu circuito, ya que si bien no es el de esa fuente, se aproxima bastante, y es asi uno de los C.I. es el 723. 1 tip41, 5 2n3055, 1 78m12, que regula los12vcc que alimenta el ventilador, ademas cuenta con otro CI. XXXXX, que aparenta estar mal, ya que colocandolo o no aparentemente no acciona. pienso que puede estar en mal estado? me queda por resolver que C.I. es?....
Re: Fuente Fair C-630 Solicito diagrama
Publicado: Lun Nov 25, 2013 2:45 pm
por Fernando Giachero
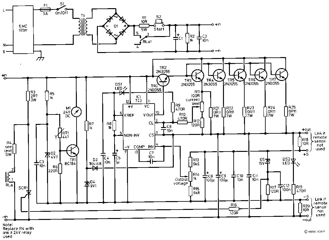
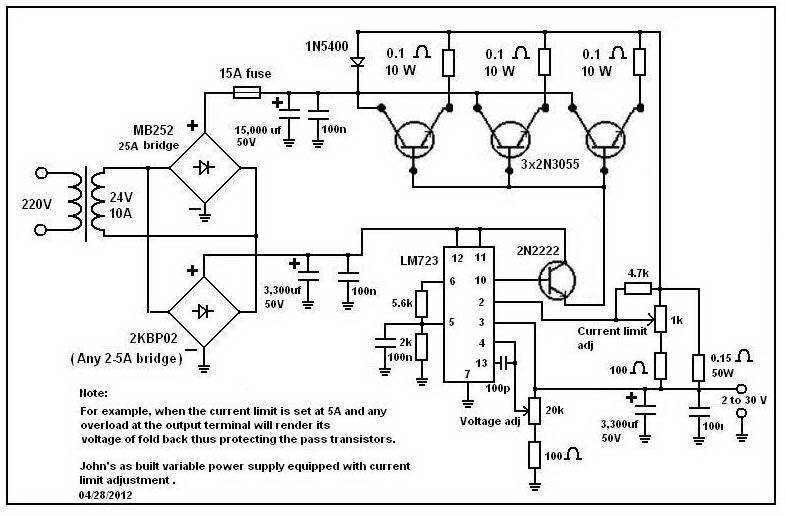
a ver si se aproxima este otro

- power suply lm723.jpeg (119.02 KiB) Visto 20238 veces
Re: Fuente Fair C-630 Solicito diagrama
Publicado: Lun Nov 25, 2013 3:00 pm
por rubenmas
Hola amigo grcias espero todo te salga bien ....Ruben....
Re: Fuente Fair C-630 Solicito diagrama
Publicado: Sab Feb 15, 2014 10:12 pm
por albertoaas
Gracias Fernando, te aproximastes bastante, pero aun me queda sin saber un integrado,... rubenmas gracias también por tu colaboración un abrazo alos dos,...
Re: Fuente Fair C-630 Solicito diagrama
Publicado: Sab Jun 08, 2019 1:07 am
por max27ag
Hola buenas noches....paso mucho tiempo de tu posteo pero justo me toco para revisar esa marca de fuente FAIR C-630 y el segundo integrado q en este caso esta legible es: un National-SM8742 (2 X 7 pin).
Saludos. Marcelo
Re: Fuente Fair C-630 Solicito diagrama
Publicado: Lun Jul 22, 2019 1:17 am
por albertoaas
GRACIAS "MAX27AG "POR TU AYUDA SI AUN TENGO DICHA FUENTE Y ES USADA POR MUCHOS SALVO ESE PROBLEMA QUE ESTE SEÑOR QUE LAS FABRICABA Y BORRABA LOS INTEGRADOS ESTA BIEN ECHA Y RESISTENTE...---UN ABRAZO
Re: Fuente Fair C-630 Solicito diagrama
Publicado: Lun Jul 22, 2019 9:01 pm
por Fernando Giachero
Genial. Muchas gracias max27ag por el importante aporte