Página 1 de 1
Asesoramiento: Pulso AFC
Publicado: Mar Sep 02, 2014 12:35 pm
por minimetropol
Hola gente, me gustaría si son tan gentiles de mostrarme un pulso de AFC (oscilograma). No tengo ningún problema relacionado a esto, solo quiero aprender algo más.
Saludos.
Re: Asesoramiento: Pulso AFC
Publicado: Mar Sep 02, 2014 1:52 pm
por Fernando Giachero
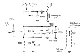
Aquí tienes un circuito sencillo de AFC con sus oscilogramas:

- Automatic Frequency Control.jpg (18.51 KiB) Visto 2916 veces
Re: Asesoramiento: Pulso AFC
Publicado: Mar Sep 02, 2014 6:11 pm
por minimetropol
Hola Fernando, gracias por la ayuda.
Realicé una pruebas y obtuve esto: